公立醫院 殮房

公立醫院殮房遺體存放明年起每日收費 收費清單全曝光 未付清不能取遺體?

熱話

廣告

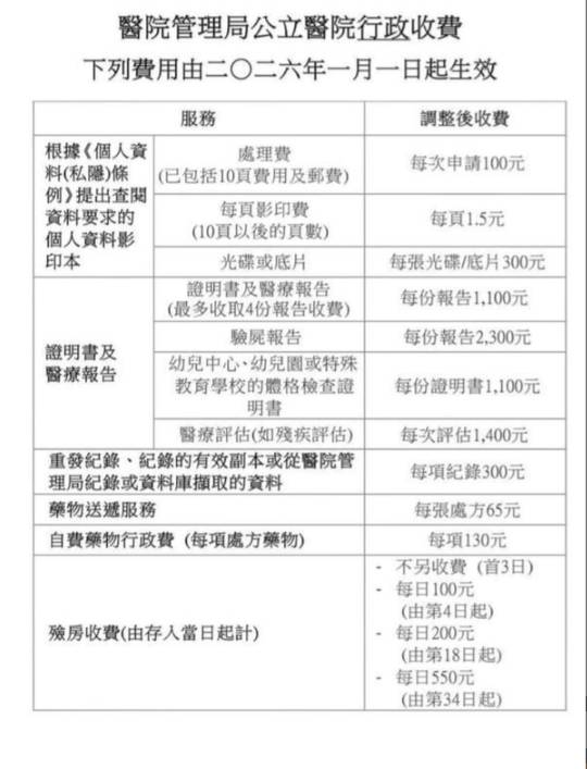
公立醫院遺體存放收費|醫管局早前公布,公立醫院殮房將由2026年1月1日起結束免費服務,改為按日收費制度。新收費制度下,遺體存放後首3日維持免費,由第4日開始至第17日每日收取100元,第18日至第33日每日200元,由第34日起每日費用增至550元。殯儀業者直斥政策不合理,指出現時火化爐期緊張,根本無法3日內出殯,最壞情況下家屬或需繳付破萬元雜費。

醫管局公布公立醫院遺體存放收費詳情

根據醫管局公布,公立醫院殮房將由2026年1月1日起改為收費服務,除首3日免費存入外,第4日起將分階段收費。遺體存放時間越長,費用越高,第4日開始至第17日每日收取100元,第18日至第33日每日200元,由第34日起每日費用增至550元。除遺體存放費外,死亡相關文件費用亦將調整,其中證明書及醫療報告從現時895元加至1,100元,增幅約23%。

殯儀業者強烈反對 直斥3日出殯不可能

殯儀業界人士「bonleung_」在社交平台Threads發文回應公立醫院新收費制度,指出按現時遺體出殯程序,普遍需要存放3至4星期方可出殯。保守估算,存放遺體一個月費用將達約4,000元,等同未出殯前先繳付數千元雜費。他亦指出現行火化爐期嚴重不足,尤其在冬季殯儀旺季,家屬即使盡早辦理,亦難獲得爐位,「就算極速配合到其他程序,一千幾百點都要俾醫院。」針對殮房收費由存入第4日開始收費,他指醫院處理死亡文件需時,若適逢週末或假日,根本不可能在3日內完成出殯,變相家屬處理身後事時需要多付一筆雜費。

殯儀業者指對基層人士不公平:遺體未出殯已經要畀過萬雜費

殯儀業者明泰在Instagram發文回應,直斥政策對於基層人士不公平,質疑「不能繳清不能拿取遺體?」他表示殯儀業有高峰期,每逢流感高峰期或冬季,火化爐位會變得緊張,等候時間或需再延長。根據他過往經驗,以幾年前疫情肆虐為例,當時情況嚴峻,等候出殯時間無限期延長,當中包括既定程序如領取死亡證、等候棺木、火化爐位等。若遺體存放過久,費用可能已經超過部分基本殯儀套餐,換言之遺體未出殯恐已經要支付過萬元雜費,實屬不合理,「家屬當日總結收費為大概11,200元,接近一場喪禮的最基本費用。」

網民熱議收費制度:似智能櫃咁,集運咩?

公立醫院遺體存放收費公布後,引起不少網民熱議,諷刺收費設計類似物流自提點。有網民留言「似順豐智能櫃咁,超時收費」、「集運咩?」等嘲諷言論。亦有人呼籲政府應同步延長火化爐服務時間,以配合縮短存放需求,「遲啲係咪搞埋火化247,配合下?」更多網民批評新制未解決核心問題,「唔係家人想拖,爐無期就乜都無得做」、「行政配合唔到3日,同搶錢有咩分別?」部分網民擔心政策會對基層家庭造成額外經濟負擔,認為政府應優先解決火化爐位不足問題,而非單純向家屬收費。

公立醫院 殮房 (圖片來源:醫院管理局)
(圖片來源:醫院管理局)

圖片來源:醫院管理局