許紹雄 喪禮

許紹雄喪禮公祭細節曝光「遺言」逾十萬人讚好 慈父口吻惹哭網民

熱話

廣告

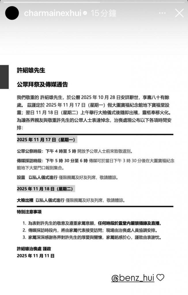
許紹雄喪禮 公祭| 資深演員「Benz雄」許紹雄於10月28日安詳辭世,享年76歲,這一消息引震驚娛樂圈。他的家屬透過社交媒體公佈了喪禮及公祭安排的細節。

許紹雄腎癌病逝前最後訪問 切腎後答4字眾人佩服 公開發現腎腫瘤經過 附7大症狀

家屬公布許紹雄喪禮細節 開設公祭時段

家屬宣布,許紹雄先生的靈堂將於11月17日(星期一)在大圍寶福紀念館地下寶福堂設立。翌日(11月18日,星期二)上午將舉行大殮儀式,儀式結束後將立即出殯,靈柩隨即送往火化。設靈和大殮出殯均為私人儀式,僅限親屬和親近好友參加。為了使各界親友及尊敬許紹雄的公眾人士能表達悼念,家屬特別安排了11月17日下午4時至5時的公眾公祭告別時段,屆時將開放給公眾人士前來致意,送別許紹雄。

佘詩曼靠1方法慢慢走出喪親之痛 契媽龍嬿而問以後會否唔理佢 阿佘4字回答

此外,家屬也安排了媒體採訪的時間,但為表達對許紹雄的敬意,更尊重家屬的意願,靈堂內的任何時段都嚴禁攝錄及直播。家屬感謝各界對許紹雄的厚愛與關懷,並會銘記於心。

許紹雄 喪禮 家屬公布許紹雄喪禮細節 開設公祭時段。(圖片來源:Instagram@charmainexhui)
家屬公布許紹雄喪禮細節 開設公祭時段。(圖片來源:Instagram@charmainexhui)

家屬承繼遺志 帛金全數捐兒童癌病基金 籲勿贈花籃

許紹雄家人決定承繼其生前的善心遺志,將喪事一切從簡,並以行善為念。所有收到的帛金將全數捐助予「兒童癌病基金」,希望化悲慟為關懷,延續許紹雄的仁心慈念,為年幼生命燃點新希望。家屬特別呼籲親友以捐款代替贈送花籃,讓這份愛心能夠傳承下去。

許紹雄喪禮帛金捐兒童癌病基金 家屬籲勿送花籃有原因 女兒低調悼亡父

許紹雄小紅書最後更新破10萬愛心2萬留言

許紹雄在10月10日於小紅書發布的最後一段短片,至今已累積超過10萬個愛心,逾2萬名網民留言悼念。片段中,他以一貫溫和的語調分享人生智慧,彷彿慈父般諄諄教導。這段僅數分鐘的影片,成為他人生最後一次與網民的深度對話,字字珠璣的內容讓無數觀眾深受感動,紛紛表示要將這些話語銘記於心。

許紹雄1句回應「力追單親媽」龍嬿而 繼子主動叫爸爸 罕談跨越血緣父子情

許紹雄「遺言」勉勵網民 口吻如慈父:努力唔係為咗攞更多

在這段感人的「遺言」中,許紹雄以深刻的人生感悟勉勵網民:「呢個世界,乜都係唔公平㗎啦,唯獨時間係最公平。如果你成日係咁,書又唔讀,運動又唔去做,使錢又唔節制,冇目標,冇愛好,冇期望,生活唔會自己變好。」他續指:「睇多啲書,賺多啲錢,少諗啲無謂嘢,努力唔係為咗攞更多,而係為咗有得揀。努力嘅意思,就係當好運嚟到嘅時候,你就覺得自己值得㗎啦。」
這番話充滿人生哲理,展現出他對生活的深刻理解和對後輩的關愛,更有不少網民指他的口吻像極了一名父親如慈父。

許紹雄逝世|許紹雄老來得女14字寄予女婿 豪贈愛女千萬嫁妝 婚宴勁過台慶

許紹雄戲外是好丈夫好爸爸

許紹雄在演藝界打拼多年,塑造了無數經典角色。他在《新紮師妹》中飾演的方中Sir、《使徒行者》的覃歡喜、《My盛Lady》的香善男,以及《暗戰》的黃啟發等角色,都深深烙印在觀眾心中。這些角色不僅展現了他精湛的演技,更體現了他對每個角色的用心詮釋。戲外的他更是一位好丈夫和好父親,近年積極發展網上平台,與愛女許惠菁合作拍攝YouTube影片,為網民帶來歡樂。

許紹雄腎癌病逝前最後訪問 切腎後答4字眾人佩服 公開發現腎腫瘤經過 附7大症狀

網民悼念許紹雄留言如潮水:口吻好似爸爸

許紹雄離世的消息傳出後,網民紛紛湧到他的小紅書帳號留言悼念, 有網民寫道:「Benz哥的話我會記一世,多謝你教識我咩叫努力。」另有粉絲表示:「睇到呢段片真係好感動,原來呢個就係你留俾我哋嘅最後禮物。」更多網民分享自己受到許紹雄金句啟發的經歷,表示會將他的教導銘記於心,繼續努力生活。這些真摯的留言,見證了許紹雄在觀眾心中不可取代的地位。

許紹雄離世一周後 女兒許惠菁貼父女照 打破沉默首開腔 宣布一件事

許紹雄 喪禮 (圖片來源:許紹雄小紅書)
(圖片來源:許紹雄小紅書)
許紹雄 喪禮 (圖片來源:許紹雄小紅書)
(圖片來源:許紹雄小紅書)
許紹雄 喪禮 許紹雄一家三口感情一直親密無間。(圖片來源:IG@benz_hui)
許紹雄一家三口感情一直親密無間。(圖片來源:IG@benz_hui)

圖片來源:Instagram@charmainexhui、許紹雄小紅書